登 录
|
注 册
|
繁
|
无障碍
首页
新闻中心
政务公开
政务服务
援藏工作
互动交流
走进墨竹
首页
>
政务公开
>
重点领域信息公开
>
履职依据
>
政策解读
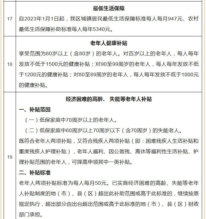
最全!西藏一大波财政补助优惠政策来啦
墨竹工卡县人民政府
2023年09月19日
来源:墨竹工卡县人民政府办公室
作者:墨竹工卡县人民政府办公室
访问量:
分享到:
责任编辑:墨竹工卡县人民政府办公室